各位朋友,大家好,我是鹿鸣。每天在公众号分享AI学习笔记!今天是第134篇笔记。鹿鸣网创项目资源库💡每天更新10-20个VIP项目!
字节Seedance2.0视频模型出来之后,视频类的内容全都开始加速了,小说、短剧剧本、漫剧剧本等等,都可以让AI把剧本改为符合Seedance2.0模型的要求,几乎零修改,直接复制文字生成视频!
今天分享,AI制作3D国漫风格视频,豆包写提示词,seedance2.0视频模型直接出视频,全程不需要切换工具,在一个对话框就可以完成!

一、分镜脚本制作
我们用豆包AI或Deepseek帮我们写分镜脚本
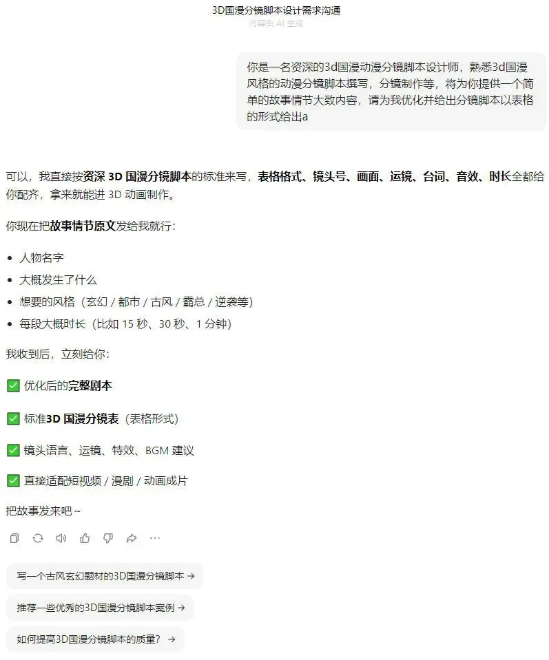
-打开豆包
-输入提示词:你是一名资深的3d国漫动漫分镜脚本设计师,熟悉3d国漫风格的动漫分镜脚本撰写,分镜制作等,将为你提供一个简单的故事情节大致内容,请为我优化并给出分镜脚本以表格的形式给出


二、Deepseek写热门短剧故事梗概
根据提示补充简单的故事情节,不知道怎么写故事情节的话,直接让AI来写
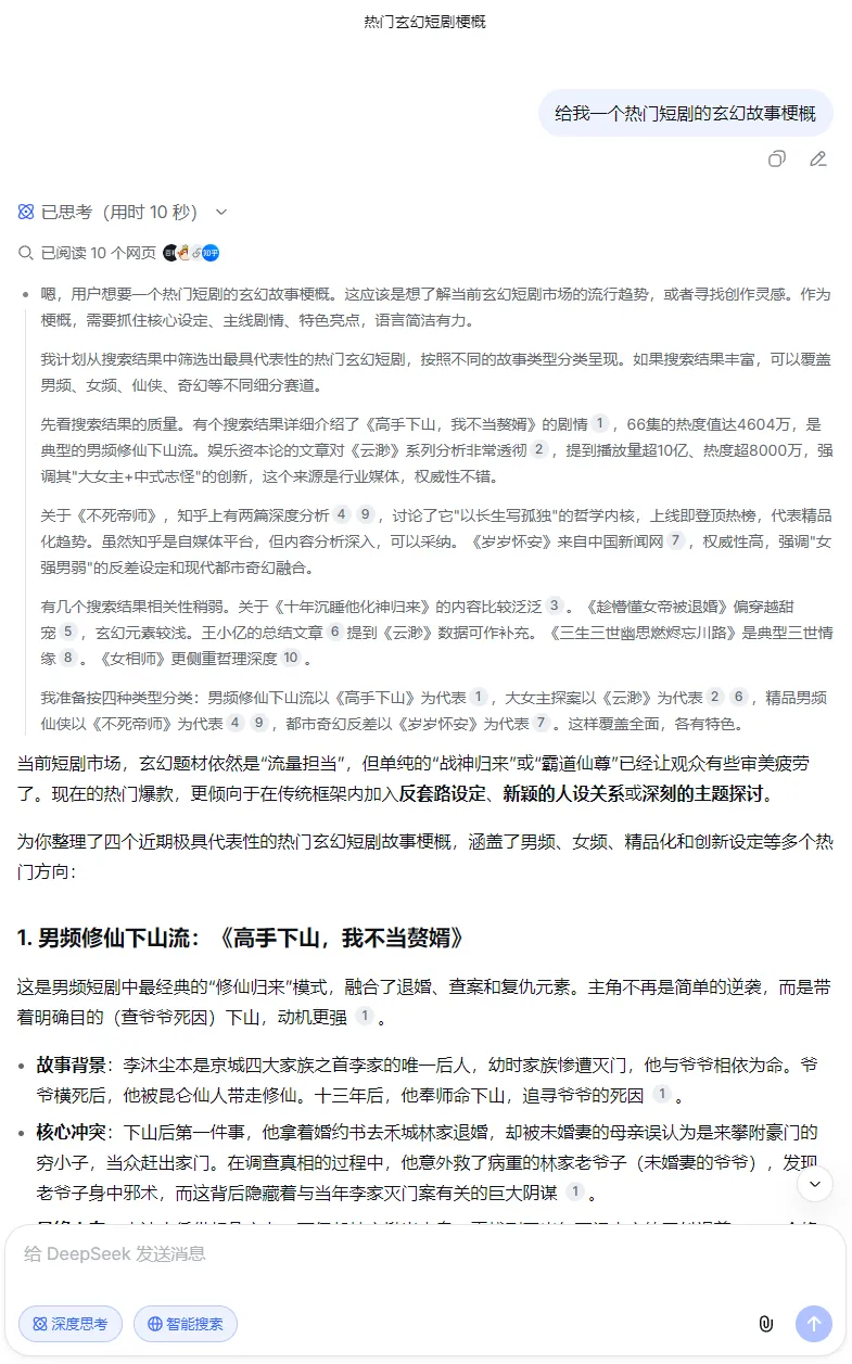
打开Deepseek或者豆包新开启一个对话,输入:给我一个热门短剧的玄幻故事梗概

1.故事背景:陆辰本是京城四大家族之首李家的唯一后人,幼时家族惨遭灭门,他与爷爷相依为命。爷爷横死后,他被昆仑仙人带走修仙。十三年后,他奉师命下山,追寻爷爷的死因 。
2.核心冲突:下山后第一件事,他拿着婚约书去禾城林家退婚,却被未婚妻的母亲误认为是来攀附豪门的穷小子,当众赶出家门。在调查真相的过程中,他意外救了病重的林家老爷子(未婚妻的爷爷),发现老爷子身中邪术,而这背后隐藏着与当年李家灭门案有关的巨大阴谋 。
3.最终走向:陆辰凭借超凡实力,不仅帮林家揪出内鬼,更找到了当年灭门李家的罪魁祸首——一个修炼邪术的巫师,最终大仇得报,并以京城李家的名义,光明正大向未婚妻求婚
接着把上面这段文字发送给豆包AI


分镜脚本就全部搞定了,每一段视频15秒,也符合符合Seedance2.0生成视频的最长时长,当然你也可以改成10s,直接用豆包Seedance2.0来生成视频!
四、豆包AI视频Seedance2.0直接生成视频
在这个对话框下,点切换成视频模式,比例改为16:9
只需要发送一句话:把第一段生成视频

等待5小时
,排队时间太长了。豆包生成的视频我后面再发出来,时间太长了,我就不等了!我们切换一个字节旗下的工具随变APP,把视频制作完,先把这篇笔记发了!
我们把第一段的内容整理一下,用随变APP去生成视频,目前是免费的,可以白嫖!已封神!字节跳动Seedance2.0视频无限制免费入口:随变!手慢无!
0–3s,陆辰白衣背剑,从天而降落于林家门口,手持泛黄婚约书,俯拍然后切为推近中景。陆辰内心台词:十三年,我陆辰,下山了。音效:风声、剑鸣、仙气粒子特效
3–8s,林母上下打量陆辰,满脸鄙夷。平视特写怼脸。林母台词:哪来的穷小子,也敢攀附我林家!”。轻蔑冷哼、鄙夷语气
8–12s,林母挥手呵斥,佣人上前驱赶侧拍快切。林母台词:“滚!我们林家不养乞丐!”。呵斥声、推搡声
12–15s,陆辰眼神冷冽,转身离去,衣角带风。慢放背影。陆辰台词:“今日之辱,我记下了”。冷冽气场、脚步声
复制上面的内容,打开随变APP,选择创作,粘贴文字内容,点击发送即可!



我用的是本人照片制作的一段视频,也可以自己上传喜欢的照,自己决定,方法是一样的,具体细节就自己慢慢去打磨了!
学会了方法可以按这篇笔记的思路,制作一部短剧或者短视频,先不要管做的好不好,最重要的是要行动起来。
我春节期间整理了,Seedance2.0五套系类课程!想在当下系统学习的可以自取!
全网首发!即梦Seedance2.0保姆级教程5套合集,小白轻松做出高质量AI短视频!
如果觉得有用,用发财的拇指
如果想第一时间收到推送
也可以给我点个星标哦!⭐
鹿鸣vx:lumingaigc
鹿鸣正在组建一个AI副业社群,每天分享AI的最新玩法和变现案例,下方扫码备注“AI交流”拉你入群。
AI漫剧全流程制作
AI漫剧制作全流程 | 剧本主题音乐篇:魔兔AI制作漫剧专属音乐!